お知らせ情報
イベントやお得な情報をお届けします。
- JSS釧路スイミングスクールTOP>
- お知らせ>
- 【New!】もっと通いやすく!振替期間の延長&週2クラスが自由自在に!
お知らせ
2026/02/27お知らせ
【New!】もっと通いやすく!振替期間の延長&週2クラスが自由自在に!
いつもJSS釧路スイミングスクールをご利用ありがとうございます!
「もっとスケジュールを柔軟に組みたい」という声にお応えして、新制度がスタートします!
「もっとスケジュールを柔軟に組みたい」という声にお応えして、新制度がスタートします!
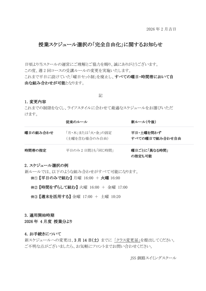
①振替期間がもっと長く! 期限を気にせず、余裕を持って振り替えが可能に。
②週2クラスがもっと自由に! お好きな曜日の組み合わせで受講できるようになりました。
詳しいルールや期間については、こちらのPDFをチェックしてくださいね!
新しくなったシステムをぜひご活用ください!
