Staff Blog
日々の情報を随時更新
- JSSスイミングスクール中川TOP>
- スタッフブログ
スタッフブログ
2026/01/06スタッフブログ
【時事】年末年始帰省しました☆
あけましておめでとうございます![]()
今年もよろしくお願いします![]()
皆様は年末年始ゆっくりできましたか?
僕は兵庫県の実家に帰省してきました😀
めっちゃゆっくりしてきました![]()

食べて…

食べて…

戯れて…

食べて…
充実したのは心よりお腹のお肉かもしれない![]()
まぁいいでしょう![]()
一年間頑張りますか😆![]()
白井コーチより😎
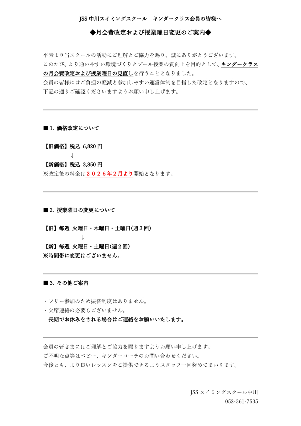
【キンダークラス会員の皆様】⭐キンダークラスご利用の皆さまへ 重要なお知らせ⭐
平素よりJSS中川スイミングスクールをご利用いただき、誠にありがとうございます。
この度、キンダークラスにおきまして 月会費改定および授業曜日の見直し を行うこととなりましたので、お知らせいたします。
より通いやすい環境づくりと、クラスの質の向上を目的として実施するものとなります。
会員の皆様にはご負担の軽減と参加しやすい運営体制を目指してまいりますので、何卒ご理解・ご協力のほどお願い申し上げます。
■ 1. 月会費改定について
〔旧価格〕税込 6,820円
▼
〔新価格〕税込 3,850円
※改定後の料金は 2026年2月より 適用となります。
■ 2. 授業曜日の変更について
〔旧〕毎週 火曜日・木曜日・土曜日
▼
〔新〕毎週 火曜日・土曜日
※授業時間帯に変更はございません。
※月会費改定に伴う変更手続きの必要はございません。
ご不明点がございましたら、お気軽にフロントまたはコーチまでお問い合わせください。
今後とも、より良いレッスンをご提供できるようスタッフ一同努めてまいります。
引き続きJSS中川スイミングスクールをよろしくお願い申し上げます。
2026/01/05スタッフブログ
【選手】泳ぎ始め
あけましておめでとうございます![]()
今年もよろしくお願いします![]()
さて、Jクラスも泳ぎ始めました☆

体操中♪

ストレッチも![]()

水中練習開始![]()

意外と泳げてますね~![]()

この中で誰が全国大会に出場できるか楽しみ![]()
さぁこれから頑張るぞ~![]()
2026/01/04スタッフブログ
【選手】2026年泳ぎ始め
明けまして
おめでとうございます![]()
2026年もよろしく
お願いいたします![]()
K1・K2クラスは
泳ぎ始めです![]()
お正月ゆっくりできたかな⁇😋
近所の神社で
お参りからスタートです🙏




そして恒例
サッカー部とバド部😍




今年も成長していきましょう💪笑
10・11日は
2026年一発目の試合です😤
楽しみですね🙌
【会員の皆様】🎍新年のご挨拶🎍
明けましておめでとうございます
旧年中はご愛顧いただき、誠にありがとうございました。
本年も皆様に喜んでいただけるサービスをお届けできるよう努めてまいります。
引き続きよろしくお願い申し上げます![]()
2025/12/31スタッフブログ
【選手】2025年泳ぎ納め
ついに大晦日
K1クラスも年内最後の練習です😀

ドライの人数多いですね笑







たくさん泳ぎましたね…
今年は合宿ではなく
中川で練習でしたが
追い込めたのでは?
昨日の練習でも
多くの笑顔を見ることができ、
成長が見られた強化練習でした😊


あら仲良しのお2人😋
同じレーンで締めくくりですね‼︎
最後は全員でリレーです😂




順番を決めて…
スタート![]()



引退後泳いでるのかも分からず、
どれくらいで泳げるかも不明な
おじさんたちのチーム分けに
やや悩み…でも
毎年年齢の壁を越え、
なぜか盛り上がる皆さん😚

優勝🏆

2位🥈

3位🥉

4位🎖

最後は全員で挨拶し、
一丁締めで終了です🙏

仕事で来れなかったり
二日酔いや寝坊で…と
欠席もいましたが笑
あなた達が元気で
居てくれるだけで
私の活力です😊
2025年も
ありがとうございました🤗
選手と共に
様々な経験が出来た1年でした😀
良いことばかりではありませんが、
試合で子どもたちの
喜ぶ顔が見れることが
スタッフのやりがいへと
繋がっています😤
保護者の方の協力なくては
成り立たず、
苦労もあると思いますが…
2026年も子どもたちの為に
スタッフ一同
力合わせていきますので
宜しくお願いいたします🙏
よいお年をお迎えください😌
みんな風邪ひかないでね、
ケガもやめてね😳
元気に1月会いましょう🤗
1年ありがとうございました!!!

2025/12/30スタッフブログ
【選手】強化練習続きます
Jクラスは強化練習最終日、
みんな頑張ってますね☺
笑顔を作る余裕がない子も…
最後はやり切った顔をしていました😍







鈴木クラスは…
今日も外で遊びからスタート🙄



午前はしっかり泳ぎました💪

休憩時間、
男子は魂抜けていましたが😴



女子は外へ遊びに行ってました🤩


強い女子がたくさんいる要因ですね👏
明日まで続きます🙌
K2クラスも最終日
お疲れ様でした😀









2025/12/30スタッフブログ
【選手】強化練習 2025年の最後の練習!
こんにちは![]()
Jクラスは今日で最後の練習を終えました😀
最後は鬼メニューにしました🤣
朝の体操はやる気満々![]()
さぁ鬼メニュー開始![]()
頑張ってるね~![]()
いけいけ~![]()

まだまだ~![]()

ばてても頑張れ![]()

あともう少し😙

最後だ!

皆よく頑張りました😆
終わったらリレー![]()

泳いでる写真忘れました😂
これで一年終わりです![]()
来年もいっぱい頑張って速くなって、
中川を背負える選手になってください![]()
みんな良いお年を![]()
2025/12/29スタッフブログ
【大人会員募集中】😊2025年最後の健康美人クラス😊
皆様こんにちは!
健康美人クラスの紹介です
水曜日🚴水中バイクサーキット🚴
木曜日💞座学・ボール💞
金曜日🚶♀️アクアスティック🚶
水曜日【水中バイクサーキット】
年内の水曜日最後のレッスンはバイクサーキットを行いました🚴
2組の分かれての運動となりましたが、じゃんけんなどで、動きの強弱を決めたりなど🌞
少し遊び要素を入れながらの運動となりました😍
何事も楽しいのが1番ですね🏐

木曜日【座学・ボール運動】
木曜日今年最後の健康美人クラスでは、久しぶりに「座学」を取り入れて実施しました👀
今回のテーマは「足の指の筋肉」💪🏼

普段あまり意識することのない足指の大切さや、姿勢・バランスとの関係について分かりやすくお話ししました📣
足の指は、立つ・歩く・バランスを保つといった日常動作の土台となる重要な部位です🚶🏼
今回は、足指の筋肉の役割や衰えやすい原因、予防対策そして正しく使えるようになることで姿勢の安定や転倒予防につながることなどを、資料を交えながら分かりやすく解説しました📖✍🏼

座学の最後には早速実践👍🏼

多くの方にご参加いただき、「とても勉強になった」「日常生活にすぐ取り入れられる内容だった」といった嬉しいお声も多く、好評のうちに終了することができました😊
今年一年、健康美人クラスにご参加いただき誠にありがとうございました。
来年も皆さまの健康づくりをサポートできるよう、楽しく役立つプログラムをお届けしてまいります。
今後ともどうぞよろしくお願いいたします😊😊
金曜日【アクアスティック】
2025年最後にふさわしいアクアスティック💪💪💪
いつも以上に皆さん頑張って運動をすることが出来ました⭐
しかし、まだまだ梶野コーチの「ヤー!!!!」には勝てませんね…笑
2026年こそは🔥🔥🔥


↓↓2026年1月のカレンダーになります!↓↓
![]()
2025年もありがとうございました🙏
2026年も皆様とより一層健康になるよう、楽しく運動してきたいと思います😍












